系統交配(Line Breeding)とは、近交系数の上昇を一定に保ちつつ徐々に優秀な遺伝子を繁殖集団に加えていく交配方法になります。
日本ではLineとStrainを区別せずに系統と表記する事が多いですが、本サイトでは2つを区別しており本稿で取り上げるのはLineとなります。
2つの違いやそれぞれの定義は品種と系統の定義を参照してください。
また品種、系統、ラインはモルフとは異なるものです。
モルフとの違いについてはモルフの定義を参照してください。
1. ラインの定義
前述したように定義の詳細について詳しくは品種と系統の定義を参照して頂きたいのですが、本稿でもラインの定義について最低限は記載します。
まず、日本人がラインと聞いて思い浮かべる「生産ライン(グループ)」とはかなり異なる意味である事に留意してください。
ラインの定義は以下のようになります。
系統よりも、更に遺伝的血縁関係が近く、共通祖先までlineでさかのぼることの出来る集団で、その形質が他集団と区別できる遺伝集団をlineと呼んでいる。
新家畜育種学 P.15
また以下のような記載もあります。
家畜の場合、系統とよばれるには、一応の尺度として集団内平均近交係数10~13%、血縁係数20~25%を有するものと考えられている。
新家畜育種学 P.106 ~ P.107
品種やStrainの定義も含めて箇条書きにまとめると以下のようになります。
- 形態、生理、能力などの点で他と区別しうるような特徴を持った遺伝集団が品種である
- 品種の中でも更に他の個体と区別する特徴をもった遺伝集団が系統(Strain)である
- Strainよりも更に血縁関係が近く、共通祖先までLineでさかのぼることの出来る遺伝集団がラインである
1.1 エキゾチックアニマルのラインとの違い
上述の定義は畜産における定義であり、流通しているエキゾチックアニマルでラインと表記されているものの定義ではありません。
物によっては一つの定義も満たしていない場合もあれば、育種家の手元では全ての定義を満たしつつも流通時に血統図がない(Lineで辿れない)ものもあるでしょう(勿論、すべての定義を満たしている希少なラインも存在すると思われます)。
本稿の目的はこれらの定義を他者に強制するものではありません。
- 自身で出来うる限り細かく管理したい方への情報共有
- 既存のライン表記されている個体同士の交配において、近親交配のリスクがあることの説明
これらが本稿の目的となります。
2. ライン交配とは
ライン交配とは前述したように、近交系数の上昇を抑えつつ徐々に別の血筋の優秀な遺伝子を加えていく交配法です。
また、共通祖先までLineで辿れることも条件ですので、血統図も必要になってきます。
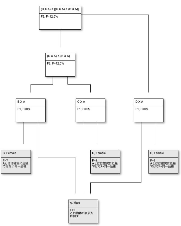
2.1 ライン交配の一例
目的や状況によって様々な方法が考えられます。
例えば1匹のとても優秀なオスAがいて、そのオスと同じ様な表現の個体を増やす事を目的とすると以下の様な交配計画が考えられます。
以下のXは以下の植物の交配記法を参考にしております。
未登録の交配種の場合、交配のサインである乗法記号 X 印を両親の学名(個体名がある場合には第三項目として表示)の間に付けて表します。
属名、種名などの表示方法とラベルの書き方 http://www.nihongo.com/matsuura/cattleya/label.htm
また植物の表記法に従い、Femaleから書くようにしております。
2.2 交配計画表
| Male | Female | Child | F(世代数) | F(近交系数) | Notes |
|---|---|---|---|---|---|
| A | B | B X A | F1 | 0.0 | B X AはAの特徴的な遺伝子をhetで持っている |
| A | C | C X A | F1 | 0.0 | C X AはAの特徴的な遺伝子をhetで持っている |
| A | D | D X A | F1 | 0.0 | D X AはAの特徴的な遺伝子をhetで持っている |
| B X A | C X A | (C X A) X (B X A) | F2 | 0.125 | B X A、C X AはAの特徴的な遺伝子をhetで持っているので、ここでより多くホモ接合した=Aの表現に近い個体を選抜する |
| (C X A) X (B X A) | D X A | (D X A) X [(B X A) X (C X A)] | F3 | 0.125 | (C X A) X (B X A)はいくつかのホモ接合体とヘテロ接合体を持ち、D X Aは全てのhetを持つのでホモ接合体の割合を増やす選抜を行う |
2.3 血統図
血統図には以下のようになります。
2.4 近親交配の例
この様に近交系数が13%以下になるようにコントロールしつつ、Aの特徴的な多因性の遺伝子がより多くホモ接合するような計画をたてることができます。
今回は近親交配である掛け戻しや同胞交配は、近交系数F=0.25まで上昇するので除外しています。
| Male | Female | Child | F(世代数) | F(近交系数) | Notes |
|---|---|---|---|---|---|
| A | A X B | (A X B) X A | F2 | 0.25 | 掛け戻しは近交系数が高くなりすぎるのでNG |
| A | A X C | (A X C) X A | F2 | 0.25 | 掛け戻しは近交系数が高くなりすぎるのでNG |
| A X B | A X B | (A X B) X (A X B) | F2 | 0.25 | 同胞交配は近交系数が高くなりすぎるのでNG |
| A X C | A X C | (A X C) X (A X C) | F2 | 0.25 | 同胞交配は近交系数が高くなりすぎるのでNG |
近親交配におけるリスクに関しては、交配における近交化と近交弱勢を参照してください。
3. 既存ラインの保持
既存のラインを保持するには幾つかの方法が考えられます。
第一には、作出元から叔父と姪、叔母と甥、祖父と孫娘のような血縁関係のペアを購入し交配する事です。
ラインそのものがちゃんとラインの定義を満たしているのであれば、交配の結果得られた子供はサブラインとして表記する事が出来ます(品種と系統の定義の5. サブライン(Subline)の定義を参照)。
3.1 表記について
しかしエキゾチックアニマルにおける既存のラインは、多くの場合ラインの定義を満たしていない事が多いです。
まtサブライン表記を使用するには、重複しない育種家のコードが必要ですがこれもまた管理組織などが無いために難しいです。
よって、表記としては以下のようにするのが望ましいと考えます。
例1. 品種名 (ライン名A X ライン名A)
ラインの表記についての詳細はヒョウモントカゲモドキの表記規則例の5. 系統/Line Breedingを参照して下さい。
3.2 長期的な保持について
前述のパターンでは、作出元から叔父と姪、叔母と甥、祖父と孫娘のような血縁関係のペアを購入し交配を例に挙げました。
ワンペアしか居ない場合、兄妹で交配するとそれは近親交配になってしまうので避けたい事が多いと思われます。
そうするといつか種親が無くなった場合、その系統が絶えてしまう事になります。
これは作出元も同様で、最初期の純血に拘ると近親交配が進み近交弱勢からいつかそのラインは絶えてしまいます(交配における近交化と近交弱勢を参照)。
よって、ラインに新しい血を入れる事が必須となってきます。
むしろライン交配とはそういったものである事は、品種と系統の定義で述べています。
3.3 どのような保持をするのか
ライン外の血を入れてラインを保持する際に、どの様にそのラインを保持するのか決める事ができます。
- 近交系数の上昇を一定に抑えつつ、他の優秀な遺伝子をラインに取り込んでいく
- 近交系数の上昇を一定に抑えつつ、既存の表現型・遺伝子をなるべく保つ
1.については本稿の2.1 ライン交配の一例で行った様な、同一品種又は別系統との交配となります(品種内交配、系統間交配)。
保持という場合には2.のような目標となるでしょう。
3.4 保持の方法
既存の個体を更に発展させるのではなく、その表現を保持するにはワイルド又はワイルドコートブラッドライン(Wild Caught Bloodline/WCB)との交配が考えられます。
WCBを使用する際にはWCB(F1)が望ましいですが、F2以降でも選抜交配されてなければ問題ないと思われます。
WCやWCBにはそれ以外の流通個体の持つ多くの遺伝子が含まれてない筈です。
よって前述と同様の交配計画で既存個体の特徴的な遺伝子を固定化する事で、同一品種・別系統の違う遺伝子が混入する事を防ぐ事が出来ます。
ただし既存個体の表現には、野生個体に見られる特徴が無いかもしれません(ピグメントなど)。
よってこの様な交配方法でも、作出元以外がそのままライン名を使用することは避けたほうが良いと思われます。
ですが遺伝子の保持という観点からはこの様な方法が望ましいですし、作出元もこの様にラインを保持している可能性があります。
販売時にライン名をそのまま使うのが問題であり、この交配方法自体はラインの保持という目的に適っていると思われます。